首页  学院概况  科学研究  教学工作  学生工作  党团工作  专业介绍  基础医学实验教学中心  临床医学实验教学中心 
首页
 学院新闻 
 学生活动 
 教学科研 
学院新闻
您的位置: 首页>学院新闻>正文
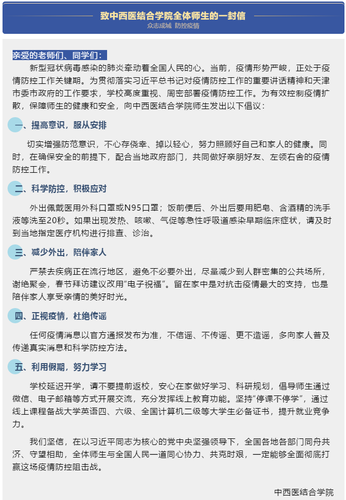
诚信抗疫,中西医师生这样做!
2020-04-02 16:18   审核人:


当前,新型冠状病毒肺炎疫情的防控工作正处于关键时期,亿万中华儿女万众一心。为助力打赢这场疫情防控阻击战,中西医结合学院呼吁全院师生在疫情期间服从当地政府和学校安排,正视疫情,不放松,诚信防疫,以实际行动维护来之不易的疫情防控形势。

积极响应党委学工部号召,中西医结合学院以班级为单位,开展“我是+年级+专业+姓名+一段疫情防控话语”接龙活动,通过微信、QQ群等网络渠道回复进行防疫诚信接力,承诺绝不提前返校,安心在家做好学习,保质保量完成任务,得到学院全体同学们的积极响应。

向上滑动阅览

                       

                       

                       

                       

                       

为加强防疫思想建设,提高学生防疫意识,以行动做出承诺,尽一份责任,中西医结合学院也在之前的活动中进行了系列思想教育引导。并正确引导学子们树立榜样,刻苦学习医学专业知识,练就过硬的医学技术,树立医者仁心的崇高精神和造福人民的奉献意识,未来在祖国需要时可以带着一身本领投身于基层、到人民最需要的地方奉献青春力量,践行“奋斗是青春最靓丽的底色”和一名医疗卫生工作者的责任和担当。

疫情还未结束,中西医学子要这样做!

                       

                       

                       

                       

                       

                       

                       

向右滑动查看更多

                       

90后学子的青春宣言!

                       

                       

                       

                       

                       

                       

                       

向右滑动查看更多

                       

我是中西医结合人,我承诺!

                       

                       

                       

                       

                       

                       

                       

                       

                       

向右滑动查看更多

                       

                       

让我们携起手来,同心协力、共克时艰,一定能够彻底全面的打赢这场疫情防控阻击战。

武汉加油!中国加油!


编辑/徐帅帅 赵玉萌 卫玉华

主编/徐帅帅

审核/方玲

 

关闭窗口
 
访问量人数:

天津市 静海区 健康产业园 天津中医药大学 中西医结合学院  邮编:301617  电话:022-59596539